Железосерный кластер оказался ключевым для сборки рибосом
Исследователи из Университета Кайзерслаутерн-Ландау (RPTU) обнаружили, что крошечный железосерный кластер [4Fe-4S] напрямую влияет на сборку рибосом — клеточных «фабрик» по производству белков. Без этого кластера процесс сборки нарушается, и клетка теряет способность производить новые белки.
Влияние окислительного стресса на дикий тип Mak16, его вариант C38A и связывание с Rpf1. Автор: Proceedings of the National Academy of Sciences (2025). DOI: 10.1073/pnas.2513844122
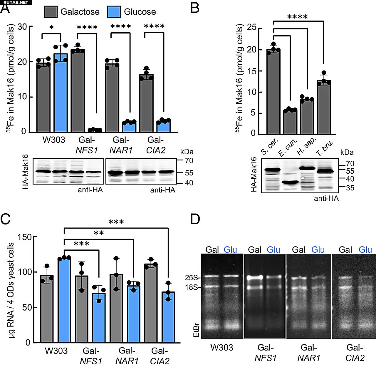
Ученые под руководством доктора Дайли Нетц исследовали белок Mak16, который играет ключевую роль в сборке рибосом. Оказалось, что Mak16 стабилен и правильно взаимодействует с белком-партнером Rpf1 только при наличии железосерного кластера [4Fe-4S]. Этот кластер удерживается в белковой «кармане» четырьмя аминокислотами цистеина.
«Если кластер отсутствует, связывание не работает вообще, и комплекс не образуется», — объясняет Нетц. Исследования на дрожжевых клетках подтвердили, что при отсутствии кластера рибосомы не могут правильно собираться.
Сборка Fe/S кластеров на Mak16 и эффективный синтез рРНК зависят от путей ISC и CIA. Автор: Proceedings of the National Academy of Sciences (2025). DOI: 10.1073/pnas.2513844122
С помощью электронного парамагнитного резонанса и мессбауэровской спектроскопии ученые подтвердили металлическую природу кластера и выяснили, что он очень чувствителен к окислительному стрессу. При его разрушении производство рибосом останавливается. Таким образом, кластер действует не только как строительный блок, но и как сенсор, сигнализирующий клетке о необходимости снизить производство белков.
«Тот факт, что одиночный [4Fe-4S] кластер напрямую влияет на сборку рибосом, дает нам новое понимание механизмов производства белков», — отмечает Нетц.
Исследование опубликовано в Proceedings of the National Academy of Sciences.
















0 комментариев