Ученые обнаружили новый класс препаратов и ферментов с антивозрастными свойствами
Rapalink-1 влияет на процессы, связанные с TORC1, в дрожжах-шизосахаромицетах и продлевает продолжительность жизни. Автор: Джухи Кумар и др.
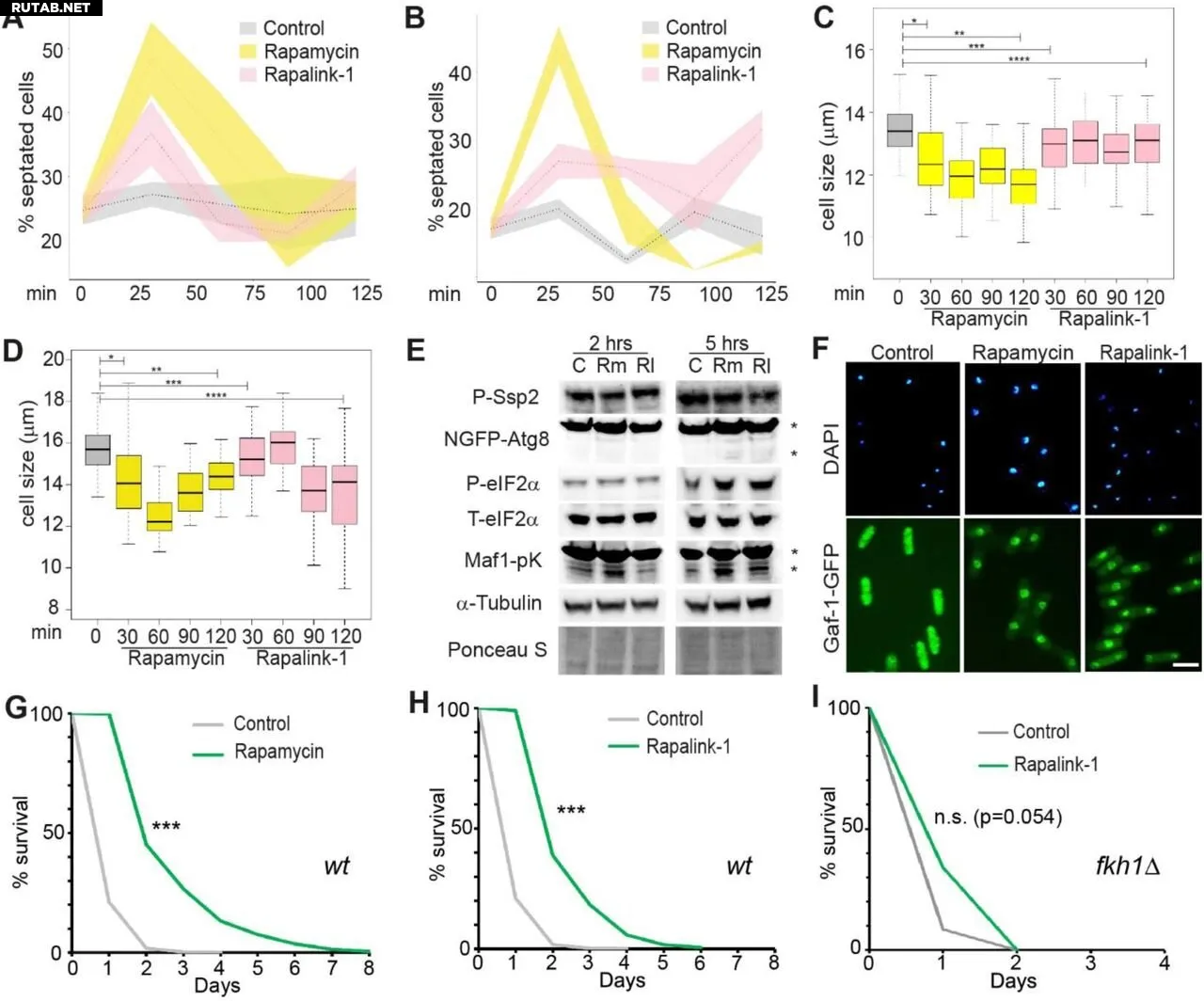
Исследователи из Школы биологических и поведенческих наук Лондонского университета королевы Марии, используя в качестве модели простые дрожжи-шизосахаромицеты, показали, что новый ингибитор TOR рапалинк-1 продлевает хронологическую продолжительность жизни.
Новое исследование, опубликованное в журнале Communications Biology Джухи Кумар, Кристал Нг и Хараламбосом Раллисом, проливает свет на то, как лекарства и природные метаболиты могут влиять на продолжительность жизни через путь мишени рапамицина (TOR).
TOR — это консервативный сигнальный путь, активный как у людей, так и у дрожжей. Он является центральным регулятором роста и старения, играющим фундаментальную роль в возрастных заболеваниях, таких как рак и нейродегенерация, и уже является основным направлением исследований в области борьбы со старением и раком, при этом такие препараты, как рапамицин, показывают перспективу в продлении здоровой продолжительности жизни у животных.
Рапалинк-1, новый препарат, изученный командой, является ингибитором TOR следующего поколения, который в настоящее время исследуется для терапии рака. Исследователи обнаружили, что рапалинк-1 не только замедляет некоторые аспекты роста дрожжевых клеток, но и значительно продлевает продолжительность жизни, воздействуя через TORC1 — компонент пути TOR, стимулирующий рост.
Неожиданно исследование выявило ключевую роль набора ферментов, называемых агматиназами, которые расщепляют метаболит агматин на полиамины. Эти ферменты действуют как часть ранее неизвестной «метаболической обратной связи», которая сдерживает активность TOR.
Когда функция агматиназы была утрачена, клетки росли быстрее, но преждевременно старели — это подчеркивает компромисс между краткосрочным ростом и долгосрочным выживанием. Добавление дрожжам агматина или путресцина, соединений, связанных с этим путем, также способствовало долголетию и приносило пользу клеткам в определенных условиях.
«Показав, что агматиназы необходимы для здорового старения, мы обнаружили новый уровень метаболического контроля над TOR — тот, который может быть консервативен у людей», — сказал доктор Раллис. «Поскольку агматин вырабатывается с пищей и кишечными микробами, эта работа может помочь объяснить, как питание и микробиом влияют на старение».
Раллис признает, что добавки с агматином доступны на рынке, но подчеркивает: «Мы должны быть осторожны с потреблением агматина для целей роста или долголетия. Наши данные указывают на то, что добавка агматина может быть полезна для роста только тогда, когда определенные метаболические пути, связанные с распадом аргинина, интактны. Кроме того, агматин не всегда способствует благотворным эффектам, так как он может способствовать определенным патологиям».
Результаты имеют широкие последствия для исследований здорового старения, биологии рака и метаболических заболеваний, указывая на новые стратегии, сочетающие препараты, нацеленные на TOR, с диетическими или микробными вмешательствами.
Больше информации: Джухи Кумар и др., Rapalink-1 reveals TOR-dependent genes and an agmatinergic axis-based metabolic feedback regulating TOR activity and lifespan in fission yeast, Communications Biology (2025). DOI: 10.1038/s42003-025-08731-3
Источник: Queen Mary, University of London
















0 комментариев