Учёные обнаружили новый клеточный процесс, связанный со старением и болезнями

/ Новости / Наука
Учёные обнаружили новый клеточный процесс, связанный со старением и болезнями Старение клеток сопровождается драматичной перестройкой их внутренней архитектуры, в ходе которой избирательно разрушаются части важнейшей клеточной «фабрики». Этот недавно открытый процесс связан с продолжительностью жизни и может стать мишенью для терапии возрастных заболеваний.Лаборатория Криса
Читать дальше →

Новая технология усиливает сигналы для наблюдения за химией клеток

/ Новости / Наука
Новая технология усиливает сигналы для наблюдения за химией клеток Исследователи из Института фундаментальных исследований Тата представили новую стратегию молекулярного дизайна, которая значительно усиливает слабые сигналы в рамановской микроскопии. Это позволяет отслеживать химические процессы внутри живых клеток с высокой чувствительностью, используя стандартное
Читать дальше →
  • Алиса Минь   
  • 0

Ученые раскрыли динамику белка AP-4, важного для внутриклеточного транспорта

/ Новости / Наука
Ученые раскрыли динамику белка AP-4, важного для внутриклеточного транспорта Адапторные белковые комплексы (AP) играют центральную роль во внутриклеточном везикулярном транспорте, связывая отбор груза с формированием везикул. AP-4, важный член семейства AP, играет ключевую роль в этом процессе. Его дисфункция нарушает транспортировку важных белков, таких как ATG9A, что
Читать дальше →
  • Алиса Минь   
  • 0

Учёные обнаружили кислотный нанослой на поверхности лизосом в живых клетках

/ Новости / Наука
Учёные обнаружили кислотный нанослой на поверхности лизосом в живых клетках Лизосомы — это мембранные органеллы, чья кислая внутренняя среда (pH 4.5–5.0) необходима для процессов деградации. Известно, что эта внутренняя кислотность регулирует функции на цитозольной стороне, такие как слияние/деление мембран, движение и формирование сайтов контакта мембран.Однако то, как
Читать дальше →
  • Алиса Минь   
  • +1

Новые флуоресцентные метки обеспечивают более чёткую визуализацию процессов в живых клетках

/ Новости / Наука
Новые флуоресцентные метки обеспечивают более чёткую визуализацию процессов в живых клетках Благодаря исследованию учёных из Института органической химии и биохимии Чешской академии наук (IOCB Prague) стало возможным более эффективно, чем когда-либо, наблюдать за процессами в живых клетках, включая реакции на лекарства и изменения клеточных структур.Исследователи разработали новый тип
Читать дальше →
  • Алиса Минь   
  • +1

Новый метод повышает точность срезов клеток для криоэлектронной томографии

/ Новости / Наука
Новый метод повышает точность срезов клеток для криоэлектронной томографии Исследователи из Национальной ускорительной лаборатории SLAC Министерства энергетики США разработали метод, который значительно повышает точность подготовки ультратонких срезов клеток для криоэлектронной томографии (cryoET).Метод cryoET позволяет получать 3D-изображения внутренней архитектуры
Читать дальше →

Новая микроскопия позволяет наблюдать живые клетки без красителей

/ Новости / Наука
Новая микроскопия позволяет наблюдать живые клетки без красителей Исследователи из Итальянского технологического института (IIT) разработали инновационную методику микроскопии, которая улучшает наблюдение за живыми клетками, не требуя контрастных агентов. Работа опубликована в журнале Optics Letters.Новый метод объединяет поляризационную и темнопольную
Читать дальше →
  • Алиса Минь   
  • +8

Обнаружены сенсоры, которые «чинят» лизосомы и могут помочь в борьбе с болезнью Альцгеймера

/ Новости / Наука
Обнаружены сенсоры, которые «чинят» лизосомы и могут помочь в борьбе с болезнью Альцгеймера Когда «станции переработки» клетки — лизосомы — начинают протекать, это становится опасным. Токсичные отходы могут распространиться и повредить клетку. Теперь исследователи из Университета Умео раскрыли молекулярные сенсоры, которые обнаруживают крошечные отверстия в мембранах лизосом, чтобы их
Читать дальше →
  • Алиса Минь   
  • +8

Липиды используют «персональных водителей» для доставки внутри клетки

/ Новости / Наука
Липиды используют «персональных водителей» для доставки внутри клетки Липиды — это не только источник энергии, но и ключевые строительные блоки клеточных мембран. Несмотря на их важность, многие аспекты их функционирования оставались загадкой. Впервые команде из Женевского университета (UNIGE) удалось раскрыть секреты транспорта липидов внутри клеток. Оказалось, что
Читать дальше →
  • Алиса Минь   
  • +4

Учёные раскрыли, как кальций контролирует качество инсулина в клетке

/ Новости / Наука
Учёные раскрыли, как кальций контролирует качество инсулина в клетке Кальций (Ca2+) управляет множеством клеточных функций, однако механизм, с помощью которого он контролирует качество белков в эндоплазматическом ретикулуме (ЭР) — клеточной органелле, синтезирующей и транспортирующей белки, — оставался неясным. Международная группа исследователей изучила эту систему
Читать дальше →

Внутри клеток обнаружен механизм «естественного отбора» среди рибосом

/ Новости / Наука
Внутри клеток обнаружен механизм «естественного отбора» среди рибосом Японские учёные открыли механизм «естественного отбора» на молекулярном уровне внутри клеток. Оказалось, что рибосомы — молекулярные машины, синтезирующие белки, — конкурируют друг с другом, и менее эффективные из них уничтожаются.Исследование, опубликованное в журнале Nature Communications 12
Читать дальше →
  • Алиса Минь   
  • 0

Ученые раскрыли, как цитомегаловирус «перестраивает» клетку для распространения инфекции

/ Новости / Наука
Ученые раскрыли, как цитомегаловирус «перестраивает» клетку для распространения инфекции Исследователи из лаборатории профессора микробиологии и иммунологии Дерека Уолша обнаружили, как цитомегаловирус человека (HCMV) перепрограммирует внутриклеточные механизмы, чтобы контролировать движение ядра клетки. Этот процесс способствует распространению инфекции и миграции зараженных клеток.
Читать дальше →
  • Алиса Минь   
  • 0

Учёные открыли молекулярный путь, защищающий клетки от окислительного стресса и ферроптоза

/ Новости / Наука
Учёные открыли молекулярный путь, защищающий клетки от окислительного стресса и ферроптоза Исследователи из Федеральной политехнической школы Лозанны (EPFL) обнаружили новый молекулярный путь, который защищает клетки от окисления липидов и ферроптоза — регулируемой формы гибели клеток, связанной со старением и рядом заболеваний.Клетки постоянно сталкиваются с окислительным стрессом,
Читать дальше →
  • Алиса Минь   
  • +3

Учёные раскрыли древнюю форму клеточной адгезии

/ Новости / Наука
Учёные раскрыли древнюю форму клеточной адгезии Способность клеток прочно прикрепляться к поверхностям — ключевое свойство всех животных, включая человека, позволяющее формировать сложные ткани и органы. Этот механизм, известный как клеточная адгезия, долгое время связывали исключительно с белками-интегринами, которых нет у многих одноклеточных
Читать дальше →
  • Алиса Минь   
  • 0

Ученые раскрыли, как микротрубочки передают сигналы внутри клетки

/ Новости / Наука
Ученые раскрыли, как микротрубочки передают сигналы внутри клетки Исследователи из Института Пауля Шеррера и Университета Базеля впервые структурно расшифровали, как микротрубочки — белковые нити цитоскелета — передают сигналы внутри клетки. Ранее считалось, что они лишь пассивно реагируют на команды, но оказалось, что они играют активную роль в коммуникации.
Читать дальше →
  • Алиса Минь   
  • +7

Ученые впервые заглянули внутрь капель-подобных структур ДНК

/ Новости / Наука
Ученые впервые заглянули внутрь капель-подобных структур ДНК Ученые получили самые детальные на сегодняшний день изображения молекул внутри синтетических хроматиновых конденсатов — капель-подобных структур, в которые компактизуется ДНК внутри клеточного ядра. Исследование, опубликованное в журнале Science, объясняет, как эти структуры формируются и
Читать дальше →
  • Алиса Минь   
  • +4

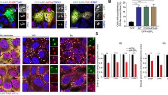
Ученые выяснили, как клетки «сохраняют» работу при стрессе

/ Новости / Наука
Ученые выяснили, как клетки «сохраняют» работу при стрессе Новое исследование ученых из Чикагского университета раскрывает функцию стрессовых гранул — плотных скоплений РНК и белков, которые образуются в клетках при неблагоприятных условиях, таких как жара или нехватка питательных веществ.Ранее считалось, что эти гранулы — просто побочный эффект
Читать дальше →
  • Алиса Минь   
  • +3

Учёные обнаружили асимметрию в двухклеточных эмбрионах

/ Новости / Наука
Учёные обнаружили асимметрию в двухклеточных эмбрионах Новое исследование Калифорнийского технологического института (Caltech) показало, что клетки эмбриона начинают специализироваться гораздо раньше, чем считалось. Учёные впервые обнаружили значительные различия между двумя клетками мышиного эмбриона сразу после первого деления.Исследование,
Читать дальше →
  • Алиса Минь   
  • +9

Ученые открыли новый класс «липких» РНК smOOPs, которые организуют клетки

/ Новости / Наука
Ученые открыли новый класс «липких» РНК smOOPs, которые организуют клетки Внутри клеток РНК и белки образуют крошечные капли, похожие на жидкость, — биомолекулярные конденсаты. Эти капли необходимы для организации клеточной жизни, однако до сих пор было неясно, почему одни РНК склонны к кластеризации больше, чем другие. Нарушения в формировании конденсатов связаны с
Читать дальше →
  • Алиса Минь   
  • +5

Ученые впервые наблюдали метаболизм отдельных липидных капель в реальном времени

/ Новости / Наука
Ученые впервые наблюдали метаболизм отдельных липидных капель в реальном времени Исследователи разработали флуоресцентный зонд, позволяющий визуализировать, как отдельные липидные капли разрушаются внутри живых клеток в реальном времени. Зонд меняет свои флуоресцентные свойства в зависимости от химического состава каждой капли, что позволяет наблюдать не только их
Читать дальше →
  • Алиса Минь   
  • +1