Учёные создали наночастицы серебра на вирусной основе, которые эффективнее убивают бактерии
Проблема устойчивости бактерий к антибиотикам (антимикробная резистентность, AMR) ежегодно уносит более миллиона жизней по всему миру. Учёные из Калифорнийского университета сделали важный шаг в поиске новых методов лечения, разработав наночастицы серебра (AgNP), которые значительно эффективнее уничтожают вредные бактерии и замедляют развитие у них резистентности.
Графическая аннотация. Автор: Langmuir (2025). DOI: 10.1021/acs.langmuir.5c03695
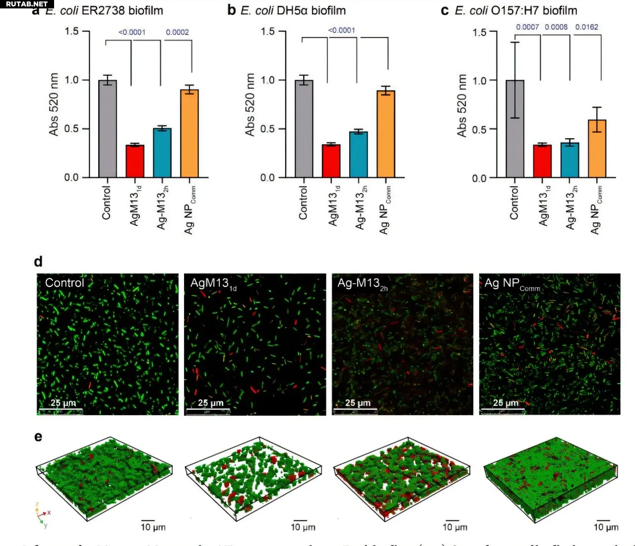
Новый тип наночастиц был создан с использованием бактериофага M13 — вируса палочковидной формы, поражающего кишечную палочку (E. coli), — в качестве биологического шаблона для роста частиц. В результате полученные частицы оказались в 30 раз более эффективными против бактерий, чем коммерчески доступные наночастицы серебра. Результаты исследования опубликованы в журнале Langmuir.
Наночастицы серебра, синтезированные с использованием бактериофага M13 в качестве биологического шаблона, показали отличную эффективность против бактерий и замедлили развитие резистентности. Автор: Langmuir (2025). DOI: 10.1021/acs.langmuir.5c03695
Наноразмерная надежда
Наночастицы серебра уже давно используются в медицине благодаря своим антибактериальным свойствам, например, в составе мазей, мочевых катетеров и повязок для ран. Они убивают бактерии, создавая окислительный стресс, повреждая их белки и ДНК. Поскольку механизм их действия многофакторный, бактериям сложнее выработать устойчивость.
Однако существующие наночастицы серебра имеют недостатки: токсичность, невысокую эффективность и всё же быстрое развитие резистентности. В новом исследовании учёные преодолели эти проблемы с помощью биотемплирования, используя бактериофаг M13 в качестве основы для синтеза частиц.
Наночастицы серебра, созданные на основе бактериофага M13 (AgM131d и AgM132h), более чем в 30 раз эффективнее коммерческих аналогов. Автор: Langmuir (2025). DOI: https://doi.org/10.1021/acs.langmuir.5c03695
Заряженные компоненты на поверхности вируса выступали в роли микроскопических восстановителей, превращая ионы серебра из раствора в твёрдый металл. Это привело к росту наночастиц непосредственно на структуре M13, формируя уникальную поверхностную морфологию с высокой реакционной способностью.
В результате новые наночастицы серебра вызывали развитие бактериальной резистентности в 10 раз медленнее, чем коммерческие аналоги, и показали превосходную эффективность против грамотрицательных бактерий, включая кишечную палочку (E. coli), синегнойную палочку (Pseudomonas aeruginosa) и холерный вибрион (Vibrio cholerae).
Это открытие указывает на то, что прогресс в области биотемплирования может предложить реальную надежду в борьбе с антимикробной резистентностью, открывая путь к созданию более безопасных и эффективных антибактериальных средств с минимальным риском развития устойчивости.
Больше информации: Damayanti Bagchi et al, Silver Nanoparticles Templated by the M13 Phage Exhibit High Antibacterial Activity against Gram-Negative Pathogens and a Reduced Rate of Bacterial Resistance In Vitro, Langmuir (2025). DOI: 10.1021/acs.langmuir.5c03695

















0 комментариев