Обнаружен молекулярный «переключатель», контролирующий старение листьев растений
CHLORELLA участвует в ядерно-хлоропластной антероградной сигнализации. Автор: Nature Plants (2025). DOI: 10.1038/s41477-025-02129-z
Совместная исследовательская группа обнаружила новый молекулярный переключатель, который определяет, когда листья растений начинают стареть. Исследователи впервые идентифицировали новый механизм, при котором РНК, созданная в ядре, перемещается в хлоропласты и регулирует процесс старения растительных листьев.
Результаты исследования опубликованы в журнале Nature Plants. Исследование проводилось под руководством профессоров Пёнок Лима, Джончана Ли и Минсика Кима из Института науки и технологий Тэгу Кёнбук.
В то время как хлоропласты в листьях растений производят первичные энергетические ресурсы для роста посредством фотосинтеза, они деградируют и сами становятся ресурсами, когда начинается старение. Разложившиеся ресурсы хлоропластов перемещаются в семена, где используются в качестве питательных веществ для следующего поколения, или отправляются в стебли или корни, где используются для подготовки к следующему сезону. Хотя этот функциональный переключатель хлоропластов напрямую связан со стратегиями выживания и размножения растений, то, как именно регулируется время этого переключения, ранее не было хорошо понятно.
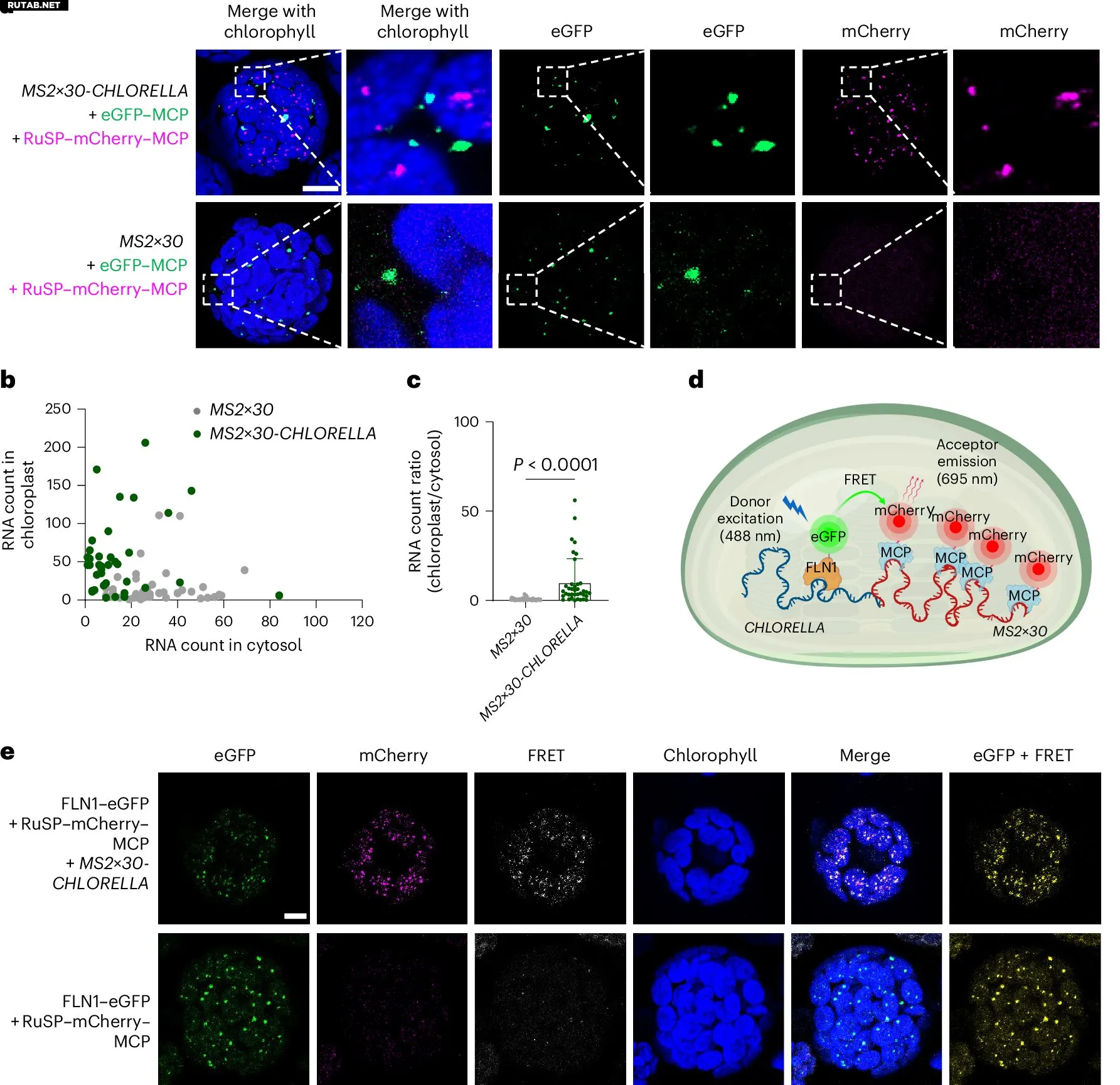
Исследовательская группа обнаружила новый регуляторный фактор под названием РНК хлореллы с помощью генетического анализа длинных некодирующих РНК. Он демонстрирует паттерны экспрессии генов хлоропластов, сходные с таковыми у модельного растения Резуховидка Таля.
Используя междисциплинарный подход, сочетающий масс-спектрометрию высокого разрешения и методы визуализации отдельных молекул, исследовательская группа предположила, что РНК хлореллы транскрибируется в ядре, перемещается через цитоплазму в хлоропласты и связывается с белками комплекса РНК-полимеразы, кодируемой пластидами, который участвует в транскрипции генов, присутствующих в хлоропластах. Впоследствии это может влиять на активность транскрипционной регуляции хлоропластов и переключать их функцию в зависимости от уровня экспрессии.
Исследовательская группа также подтвердила, что транскрипционный фактор GLK регулирует экспрессию РНК хлореллы. Они установили, что GLK поддерживает фотосинтетическую функцию в течение периода роста, увеличивая экспрессию РНК хлореллы, но его активность снижается с началом старения, что приводит к снижению уровня РНК хлореллы и, как следствие, к потере фотосинтетической функции и деградации хлоропластов.
Профессор Лим прокомментировал: «Это исследование имеет огромное академическое значение, поскольку оно предлагает объяснение того, как длинные некодирующие регуляторные РНК пространственно-временно регулируются в процессе старения — тема, которая ранее плохо исследовалась из-за методологических ограничений».
«Результаты этого исследования были получены благодаря разнообразным междисциплинарным исследованиям, таким как биовизуализация, которая показала отслеживание миграции РНК, и идентификация белков, взаимодействующих с РНК».
«Этот подход может послужить краеугольным камнем для понимания различных биологических явлений, основанных на длинных некодирующих РНК», — добавил он. Он также отметил, что это может «повысить эффективность фотосинтеза и продуктивность сельскохозяйственных культур» за счёт регулирования развития и старения листьев растений.
Больше информации: Myeong Hoon Kang et al, The chloroplast-targeted long noncoding RNA CHLORELLA mediates chloroplast functional transition across leaf ageing via anterograde signalling, Nature Plants (2025). DOI: 10.1038/s41477-025-02129-z
Источник: Daegu Gyeongbuk Institute of Science and Technology














0 комментариев