Белок DMTF1 может восстановить способность стареющих нейральных стволовых клеток к регенерации
Исследователи из Медицинской школы Йонг Лоо Лин Национального университета Сингапура (NUS Medicine) обнаружили, что ключевой белок DMTF1 может помочь восстановить регенеративную способность нейральных стволовых клеток, что потенциально способно замедлить возрастное снижение нейрогенеза в стареющем мозге.
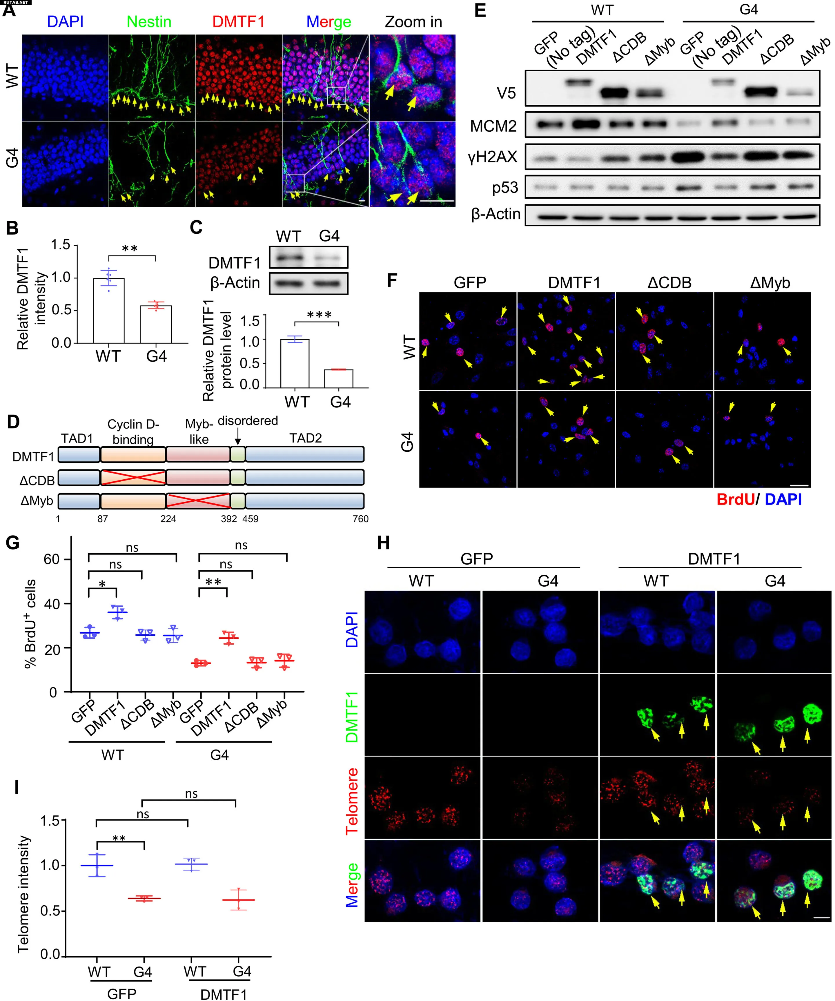
Исследование, опубликованное в журнале Science Advances, показало, что уровни транскрипционного фактора DMTF1 подавлены в «состарившихся» нейральных стволовых клетках. Восстановление экспрессии DMTF1 оказалось достаточным для возобновления их способности к регенерации.
Учёные также раскрыли новый механизм: DMTF1 контролирует экспрессию вспомогательных генов (Arid2 и Ss18), которые «открывают» ДНК и активируют другие гены, связанные с ростом. Без этих помощников нейральные стволовые клетки теряют способность к обновлению.
«Нарушение регенерации нейральных стволовых клеток давно ассоциируется со старением нервной системы. Понимание механизмов их регенерации обеспечивает более прочную основу для изучения возрастного когнитивного спада», — заявил руководитель исследования доцент Он Сек Тонг Деррик.
Пока выводы основаны в основном на экспериментах in vitro. В долгосрочной перспективе учёные надеются обнаружить малые молекулы, которые смогут усиливать экспрессию и активность DMTF1 для улучшения функции старых нейральных стволовых клеток, не повышая при этом риск развития опухолей мозга.















0 комментариев