Почва становится глобальным резервуаром устойчивости к антибиотикам
Исследование под руководством учёных из Гонконгского университета показало, что почва по всему миру превращается в значительный резервуар и усилитель генов устойчивости к антибиотикам, представляющих высокий риск для здоровья человека. Угроза продолжает расти на протяжении последнего десятилетия.
Схожесть почвенных резистомов с резистомами других сред. Автор: Nature Communications (2025). DOI: 10.1038/s41467-025-61606-3
Результаты работы, опубликованные в журнале Nature Communications в статье «Глобальные почвенные гены устойчивости к антибиотикам связаны с растущим риском и связью с человеческим резистомом», свидетельствуют о тревожной тенденции.
Устойчивость к противомикробным препаратам (УПП) — серьёзная глобальная угроза, ежегодно уносящая более 1,27 миллиона жизней. Хотя основное внимание в борьбе с УПП традиционно уделяется больницам, исследователи обнаружили, что почва также играет ключевую роль в распространении резистентности.
Роль почвы в формировании устойчивости
Команда под руководством профессора Тонга Чжана из Лаборатории экологической микробиомной инженерии и биотехнологий Гонконгского университета в сотрудничестве с профессорами Личжуном Чжу и Баоланем Ху из Чжэцзянского университета установила, что почва может служить источником генов устойчивости к антибиотикам.
Связь генов устойчивости первого ранга между почвой и другими средами. Автор: Nature Communications (2025). DOI: 10.1038/s41467-025-61606-3
Известно, что гены устойчивости естественным образом встречаются в почвах по всему миру — их находили в самых глубоких океанических впадинах, нетронутой дикой природе Аляски и 30-тысячелетних отложениях вечной мерзлоты. Однако главную опасность представляют не все эти гены, а только те, что связаны с деятельностью человека.
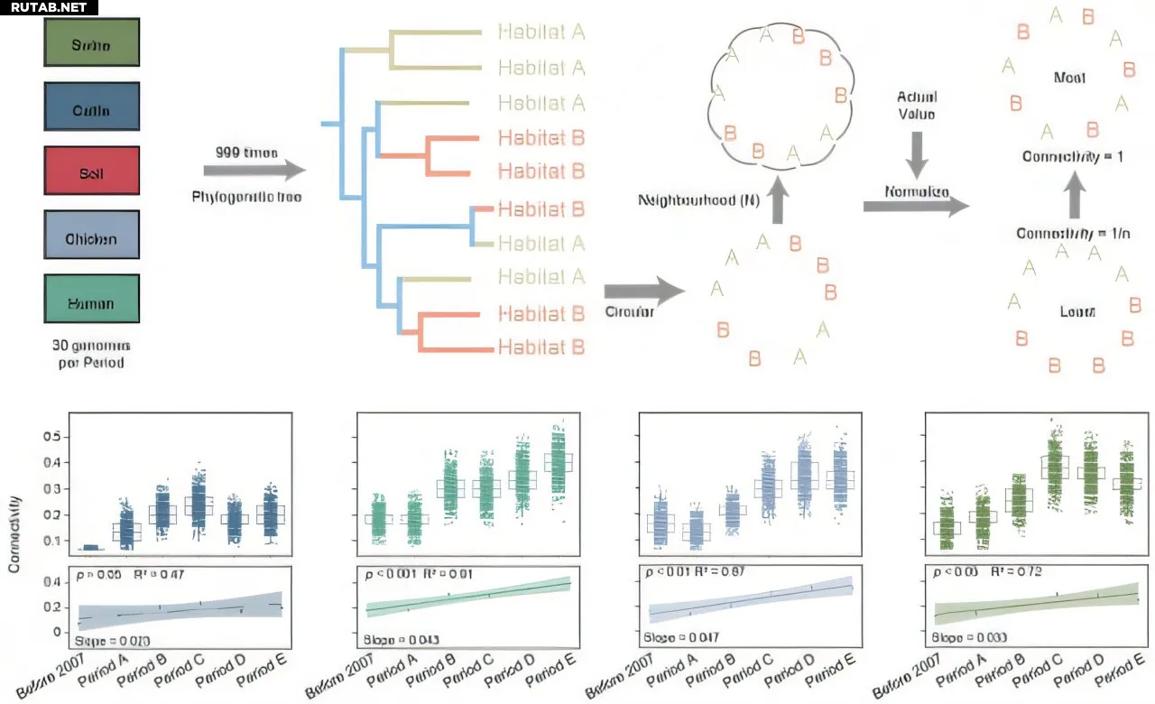
Учёные проанализировали почти 4000 генетических наборов данных из разных сред, включая почву, фекалии и сточные воды, а также изучили более 8000 штаммов кишечной палочки (Escherichia coli).
Они обнаружили, что риск, исходящий от почвенных генов устойчивости, неуклонно возрастал с 2008 по 2021 год. Этот рост тесно связан с увеличивающимся сходством между почвенными и человеческими бактериальными паттернами резистентности, что обусловлено переносом генов устойчивости между бактериями.
Последствия для политики общественного здравоохранения
Исследование имеет важные последствия для общественного здравоохранения. Оно предполагает, что усилия по борьбе с устойчивостью к антибиотикам не должны фокусироваться исключительно на больницах, но также должны учитывать и экологические источники, такие как почва.
Комплексный подход, который эксперты называют стратегией «Единое здоровье», должен включать улучшенное управление отходами для предотвращения попадания антибиотиков и генов устойчивости в почвы, ужесточение правил использования антибиотиков в сельском хозяйстве и постоянный мониторинг состояния почв.
Потенциальные события горизонтального переноса генов между почвой и другими средами. Автор: Nature Communications (2025). DOI: 10.1038/s41467-025-61606-3
Доктор Юйсян Чжао, научный сотрудник кафедры гражданского строительства Гонконгского университета, заявил: «Наши выводы предоставляют убедительные доказательства того, что почвенные бактерии становятся всё более связанными с устойчивостью, которую мы наблюдаем у людей. Это подчёркивает необходимость интеграции экологического мониторинга в концепцию «Единого здоровья» для эффективного контроля распространения УПП».
Больше информации: Yuxiang Zhao et al, Global soil antibiotic resistance genes are associated with increasing risk and connectivity to human resistome, Nature Communications (2025). DOI: 10.1038/s41467-025-61606-3
Источник: The University of Hong Kong


















0 комментариев