Учёные нашли способ управления судьбой клеток через P-тельца
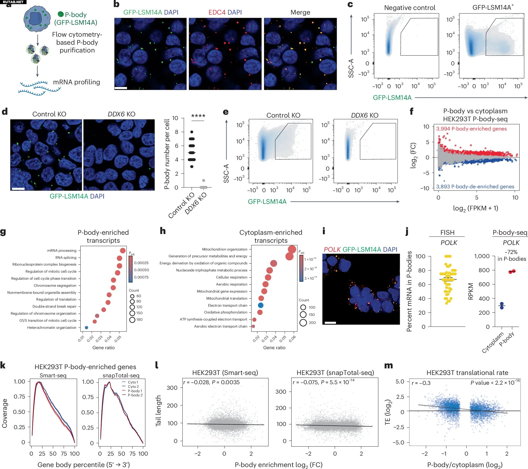
Метод P-body-seq позволяет проводить комплексный анализ содержимого P-телец. Автор: Nature Biotechnology (2025). DOI: 10.1038/s41587-025-02853-z
Новое исследование, опубликованное в журнале Nature Biotechnology, показывает, что дифференцировка стволовых клеток связана с клеточными структурами, называемыми P-тельцами, что открывает потенциальную возможность управления клеточной идентичностью. Исследователи из Медицинского колледжа Бейлора, Университета Колорадо в Боулдере и других сотрудничающих учреждений изучили P-тельца на различных стадиях развития у нескольких видов позвоночных и обнаружили, что избирательная секвестрация РНК направляет переходы клеточной судьбы.
«Наша работа показывает, что P-тельца секвестрируют РНК, кодирующие ключевые белки, связанные с клеточной судьбой, чтобы предотвратить их трансляцию. Эти РНК часто характерны для предыдущей стадии развития, и в некоторых случаях высвобождение этих РНК достаточно, чтобы вернуть клеточную идентичность к этой более ранней стадии развития. Использование этого регуляторного механизма позволяет получать клинически значимые типы клеток, которые в противном случае трудно получить», — сказал соавтор исследования доктор Джастин Брамбо, доцент молекулярной, клеточной биологии и биологии развития в Университете Колорадо в Боулдере.
«Манипулируя сборкой P-телец, мы можем направлять плюрипотентные стволовые клетки в сторону клинически значимых типов клеток, таких как примордиальные половые клетки и тотипотентные клетки. Примордиальные половые клетки являются предшественниками сперматозоидов и яйцеклеток, предоставляя ценную модель для изучения бесплодия и биологии зародышевой линии. Тотипотентные клетки открывают новые пути для регенеративной медицины и понимания самых ранних стадий эмбрионального развития», — сказал соавтор исследования доктор Бруно Ди Стефано, доцент молекулярной и клеточной биологии в Центре стволовых клеток и регенеративной медицины в Бейлоре.
Исследователи также отметили, что их анализы показывают, что некодирующие РНК, называемые микроРНК, способствуют секвестрации РНК в P-тельцах. По словам Ди Стефано, модуляция микроРНК может позволить разработать терапевтические стратегии на основе РНК для контроля того, какие РНК хранятся в P-тельцах и направляют клеточную идентичность.
Больше информации: Patrizia Pessina et al, Selective RNA sequestration in biomolecular condensates directs cell fate transitions, Nature Biotechnology (2025). DOI: 10.1038/s41587-025-02853-z















0 комментариев