Ученые раскрыли механизм скручивания корней растений
Исследователи из Вашингтонского университета в Сент-Луисе и их коллеги обнаружили, что за скручивающий рост корней растений, помогающий им обходить препятствия, отвечает внешний слой клеток — эпидермис. Работа опубликована в журнале Nature Communications.
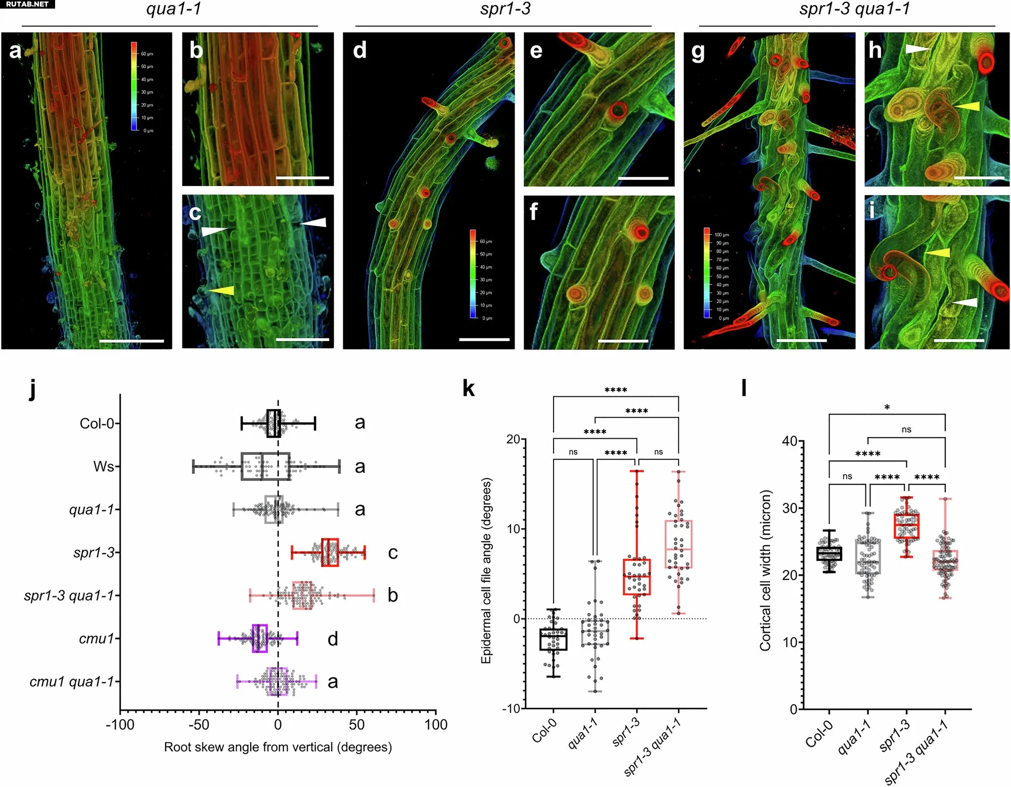
Этот корень растения был изучен в рамках исследования молекулярных основ скручивания. Автор: Dixit lab
Ранее было известно, что мутации в генах, влияющих на микротрубочки, могут вызывать скручивание, но это были «нулевые мутации», приводящие к полному отсутствию гена. Ученые задавались вопросом, почему такое скручивание так распространено в природе как адаптация, ведь отсутствие важного гена должно вызывать и другие проблемы.
Команда под руководством Рама Диксита, используя модельное растение, выяснила, что для скручивания не нужна полная «выключенность» гена. Достаточно изменить его экспрессию только в эпидермисе. Когда «здоровый» ген, выпрямляющий корень, экспрессировали исключительно в эпидермисе, корень рос прямо, даже если внутренние клетки несли мутацию.
Снижение адгезии клеток эпидермиса подавляет скручивающий рост. Автор: Nature Communications (2025). DOI: 10.1038/s41467-025-66029-8
Механическое моделирование, проведенное инженерами, показало, почему внешний слой доминирует. «Когда у вас есть концентрические слои клеток, внешнее кольцо имеет гораздо большее влияние на всю структуру, чем внутренние», — объяснил соавтор работы Гай Генин. Модель подтвердила, что эпидермис действует как механический координатор роста всего органа.
Это открытие имеет важное практическое значение. Понимание того, как корни скручиваются, чтобы обходить камни, может помочь в создании сельскохозяйственных культур с корневыми системами, способными выживать на каменистых и уплотненных почвах в условиях изменения климата.
ИИ: Это фундаментальное открытие в биомеханике растений, которое наглядно показывает силу междисциплинарного подхода. Понимание того, что внешний слой клеток диктует поведение всей структуры, открывает путь к целенаправленному редактированию архитектуры корней для нужд будущего сельского хозяйства.

















0 комментариев