Белок ASPL играет двойную роль в формировании и разрушении стрессовых гранул
Ученые из Детской исследовательской больницы Св. Иуды обнаружили, что белок ASPL играет ключевую двойную роль в регуляции стрессовых гранул — белковых скоплений, которые защищают РНК от клеточного стресса.
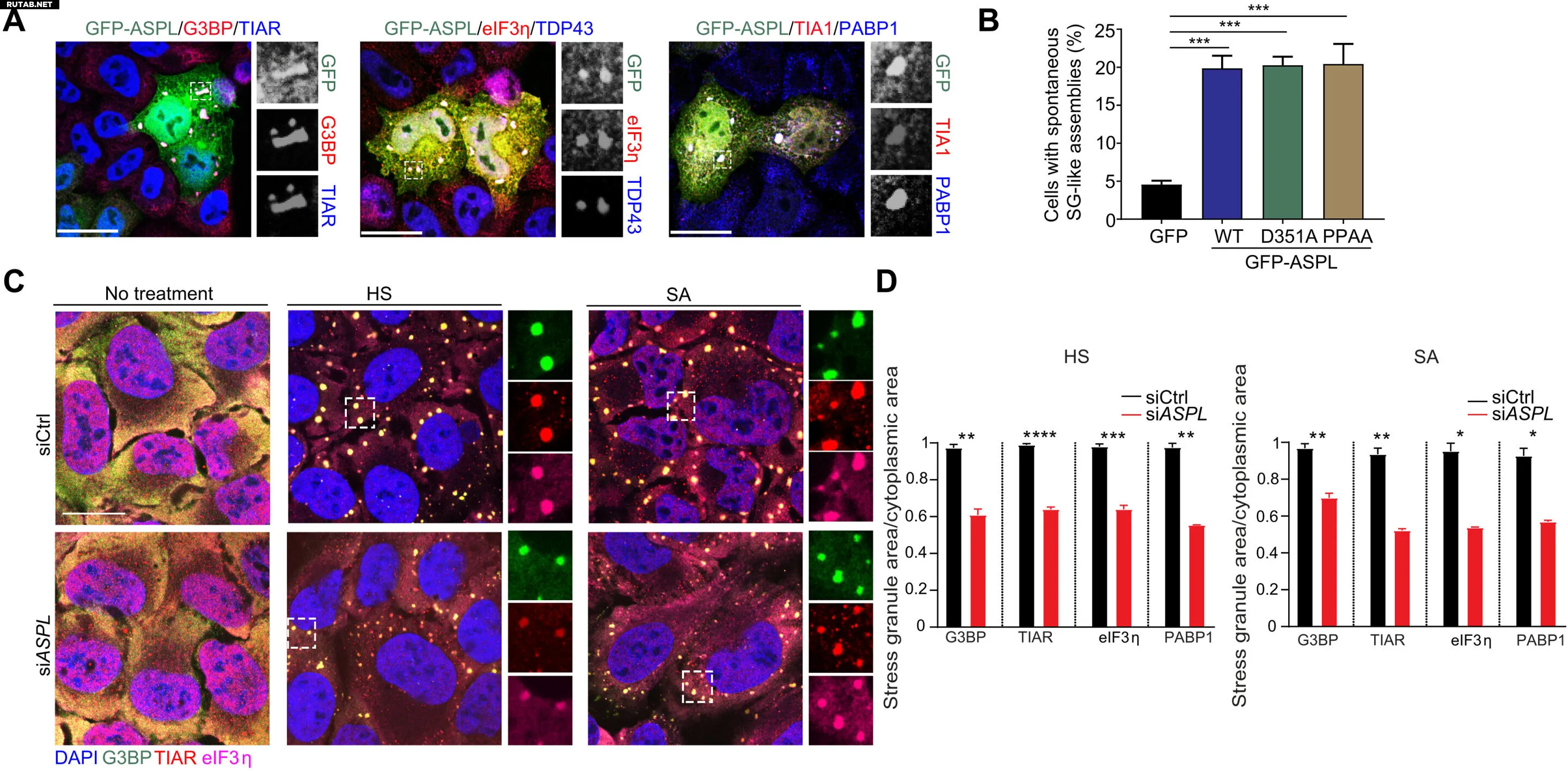
Исследование, опубликованное в Science Advances, показало, что ASPL регулирует разрушение стрессовых гранул, способствуя фосфорилированию белка VCP. Одновременно ASPL облегчает сборку стрессовых гранул независимо от VCP, стабилизируя взаимодействия между основными белками гранул.
«Мутации VCP обнаруживаются у пациентов с мультисистемной протеинопатией, которая включает боковой амиотрофический склероз, лобно-височную деменцию и болезнь Педжета», — пояснила автор исследования Мондира Кунду.
Ученые обнаружили, что ASPL необходим для функционирования белка ULK, который осуществляет фосфорилирование VCP. Этот процесс запускает удаление ключевого белка G3BP из стрессовых гранул, приводя к их разрушению.
Неожиданным открытием стало то, что повышенная экспрессия ASPL резко увеличивала образование стрессовых гранул, а удаление ASPL приводило к формированию меньших и более медленных гранул. Этот механизм оказался связан с влиянием на взаимодействия белка G3BP с другими белками.
Исследователи создали клеточные линии, экспрессирующие версию ASPL, не способную связываться с VCP. Эти клетки не имели проблем со сборкой гранул, но плохо справлялись с их разрушением.
Открытие проливает свет на связь между нарушением регуляции стрессовых гранул и нейродегенеративными заболеваниями. Ученые продолжают исследовать, может ли нарушение взаимодействия ASPL-VCP через ASPL имитировать мультисистемную протеинопатию.















0 комментариев