Учёные обнаружили скрытый слой рака с помощью загадочных РНК

/ Новости / Наука
Учёные обнаружили скрытый слой рака с помощью загадочных РНК Исследователи из Arc Institute обнаружили обширную сеть специфичных для рака РНК, которые определяют идентичность опухоли, а в некоторых случаях активно способствуют развитию болезни. Открытие началось с молекулы T3p, найденной в раке груди, но отсутствующей в здоровой ткани.Изучив данные по 32
Читать дальше →

Две молекулы помогут выявить глаукому на ранней стадии и защитить зрение

/ Новости / Наука
Две молекулы помогут выявить глаукому на ранней стадии и защитить зрение Исследовательская команда из Университета Миссури совершила открытие, которое может изменить методы диагностики и лечения глаукомы. Глаукома, являющаяся основной причиной необратимой слепоты у пожилых людей, часто остаётся недиагностированной до тех пор, пока не произойдёт значительная потеря
Читать дальше →
  • Алиса Минь   
  • +9

Скрытая молекула в крови может стать ключом к здоровому долголетию

/ (Обновлено: ) / Новости / Наука
Скрытая молекула в крови может стать ключом к здоровому долголетию Старение затрагивает каждый орган человеческого тела, и новые исследования показывают, что этот процесс может координироваться через кровоток. Учёные из Университета Цукубы обнаружили, что молекула CtBP2, присутствующая в крови, может выступать в роли главного сигнала старения, влияя на то, как
Читать дальше →
  • Алиса Минь   
  • +5

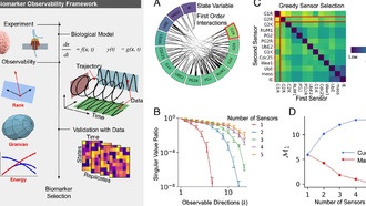
Инженерные принципы помогут быстрее находить биомаркеры заболеваний

/ Новости / Наука
Инженерные принципы помогут быстрее находить биомаркеры заболеваний Геном часто сравнивают с компьютерной программой, где клетка использует свой генетический код для обработки входных данных из окружающей среды и выдачи соответствующих ответов.Однако метафору машины можно расширить на любую биологическую систему, и применение устоявшихся инженерных концепций к
Читать дальше →
  • Алиса Минь   
  • +1

Учёные обнаружили следы вируса в крови, что может раскрыть тайну постковидного синдрома

/ Новости / Наука
Учёные обнаружили следы вируса в крови, что может раскрыть тайну постковидного синдрома Учёные из Института трансляционной геномики (TGen), входящего в состав City of Hope, и Института биомедицинских инноваций Лундквиста при Медицинском центре Harbor-UCLA обнаружили потенциальный биомаркер постковидного синдрома.Если результаты их исследования подтвердятся другими научными
Читать дальше →
  • Алиса Минь   
  • +2

3D-голографическая визуализация отслеживает изменения лизосом в живых клетках без химических меток

/ Новости / Наука
3D-голографическая визуализация отслеживает изменения лизосом в живых клетках без химических меток Группа исследователей из Института прикладных наук и интеллектуальных систем Национального исследовательского совета Италии (ISASI-CNR) и Телетонского института генетики и медицины (TIGEM) разработала метод наблюдения за лизосомами в живых суспензионных клетках — количественно, в 3D и без
Читать дальше →
  • Алиса Минь   
  • +3

Новый тест для домашнего использования быстро выявляет эндометриоз по менструальной крови

/ Новости / Наука
Новый тест для домашнего использования быстро выявляет эндометриоз по менструальной крови Почти 200 миллионов человек во всем мире, включая детей, страдают от эндометриоза — хронического заболевания, при котором ткань, похожая на слизистую оболочку матки, разрастается за её пределами. Ранняя диагностика и лечение могут смягчить тяжелые симптомы, такие как сильная боль и потенциальное
Читать дальше →
  • Алиса Минь   
  • +7