Ученые обнаружили, как аминогликозидные антибиотики проникают в бактерии
Ученые из Института Пастера совместно с командами из Inserm, CNRS и Университета Париж Ситэ раскрыли механизм проникновения аминогликозидных антибиотиков в бактериальные клетки. Оказалось, что эти антибиотики используют сахарные транспортеры — «ворота», через которые бактерии обычно получают глюкозу, сахарозу и фруктозу.
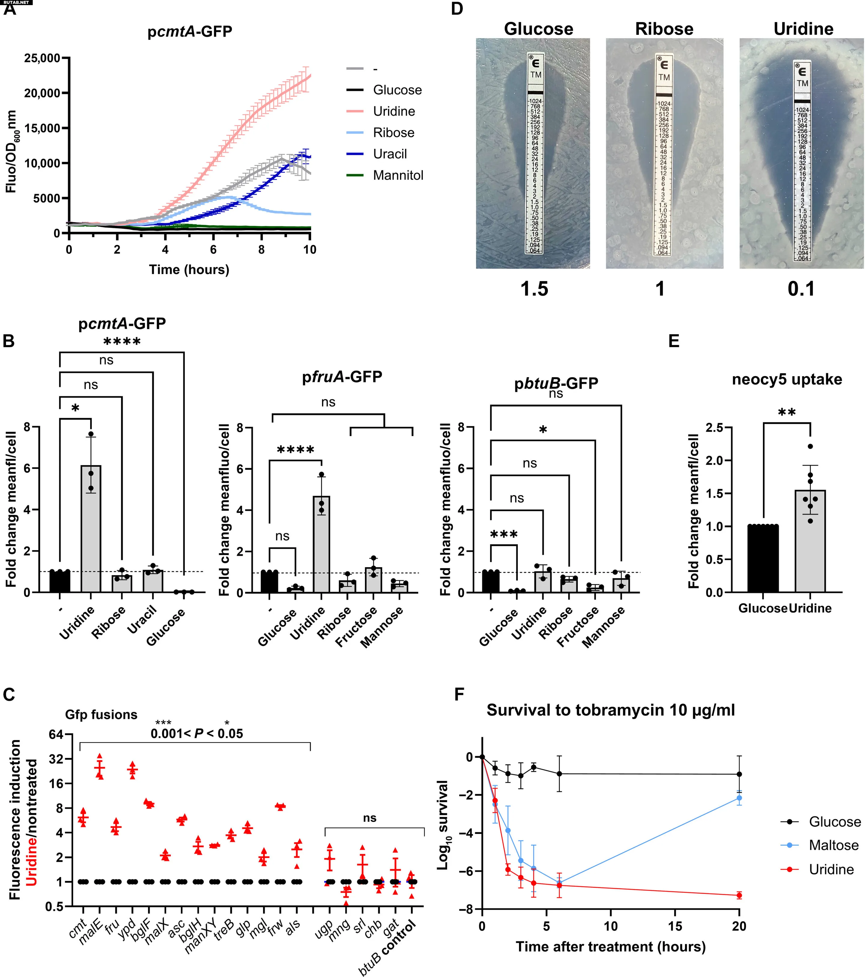
Исследователи также обнаружили, что вещество уридин способно удваивать количество этих транспортеров даже у устойчивых штаммов кишечной палочки (Escherichia coli). Это повышает проницаемость бактерий для антибиотиков и увеличивает их эффективность в 10 раз. Результаты работы были опубликованы в журнале Science Advances 5 сентября 2025 года.
Как антибиотики преодолевают защиту бактерий
Аминогликозиды эффективны против грамотрицательных бактерий, таких как кишечная палочка, но механизм их проникновения оставался загадкой. «Используя флуоресцентные аминогликозиды, мы наблюдали, что они активно проникают в бактерии через те же пути, что и различные углеводы. Это первый случай, когда показано, что антибиотики используют такой способ транспорта», — объясняет Зейнеп Бахароглу, ведущий автор исследования.
Уридин как усилитель антибиотиков
Ученые протестировали 200 соединений и выявили, что уридин наиболее эффективно увеличивает количество сахарных транспортеров. Это вещество возвращает чувствительность к антибиотикам даже у мультирезистентных бактерий. Подобный эффект наблюдается и у других патогенов.
Перспективы для борьбы с устойчивостью к антибиотикам
Открытие позволяет снизить дозы антибиотиков, уменьшая риск развития резистентности и побочных эффектов. «Это крупное открытие, которое может изменить правила игры для этого класса антибиотиков», — говорит Бахароглу.
Уридин уже используется в клинической практике и нетоксичен для человека, что ускорит клинические испытания и снизит затраты на вывод новых препаратов на рынок. По данным ВОЗ, устойчивые к антибиотикам бактерии стали причиной более 6 миллионов смертей в 2019 году.
















0 комментариев