Китайская компания Sai Microelectronics продаёт шведский завод по производству MEMS-чипов
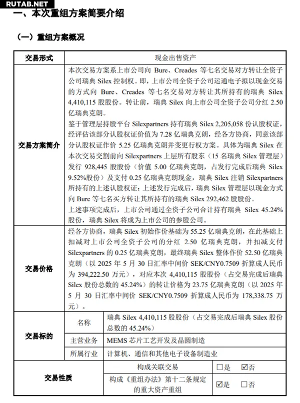
15 июня 2025 года китайская компания Sai Microelectronics объявила о продаже 45,24% акций шведского завода Silex Microsystems AB семи покупателям, включая Bure и Creades. Сумма сделки составила 2,375 млрд шведских крон (~1,7 млрд юаней, ~20 млрд руб.).
Sai Microelectronics специализируется на разработке MEMS-чипов (микроэлектромеханических систем), производстве кремниевых пластин и тестировании полупроводникового оборудования.
Десять лет назад компания приобрела шведский завод Silex, который обладает двумя производственными линиями для 200-миллиметровых пластин.
В заявлении Sai Microelectronics пояснила, что решение о продаже было принято после тщательного анализа. Из-за усложняющейся геополитической обстановки шведское производство столкнулось с растущей неопределённостью, и компания решила продать контрольный пакет, пока актив сохраняет высокую рыночную стоимость.
У Sai Microelectronics также есть завод в Пекине с одной 200-миллиметровой линией, текущая мощность которого составляет 15 000 пластин в месяц с планами увеличения до 30 000. После продажи шведского актива компания сосредоточится на развитии пекинского производства, чтобы создать более автономную и масштабируемую платформу для MEMS-технологий.











0 комментариев