Ученые выделили пять типов малого рыболовства для улучшения политики
Исследователи из Стэнфордского университета разработали новую классификацию малого рыболовства, выделив пять основных типов. Это поможет преодолеть «политический паралич» в регулировании сектора, который обеспечивает до 40% мирового улова дикой рыбы и кормит четверть населения планеты.
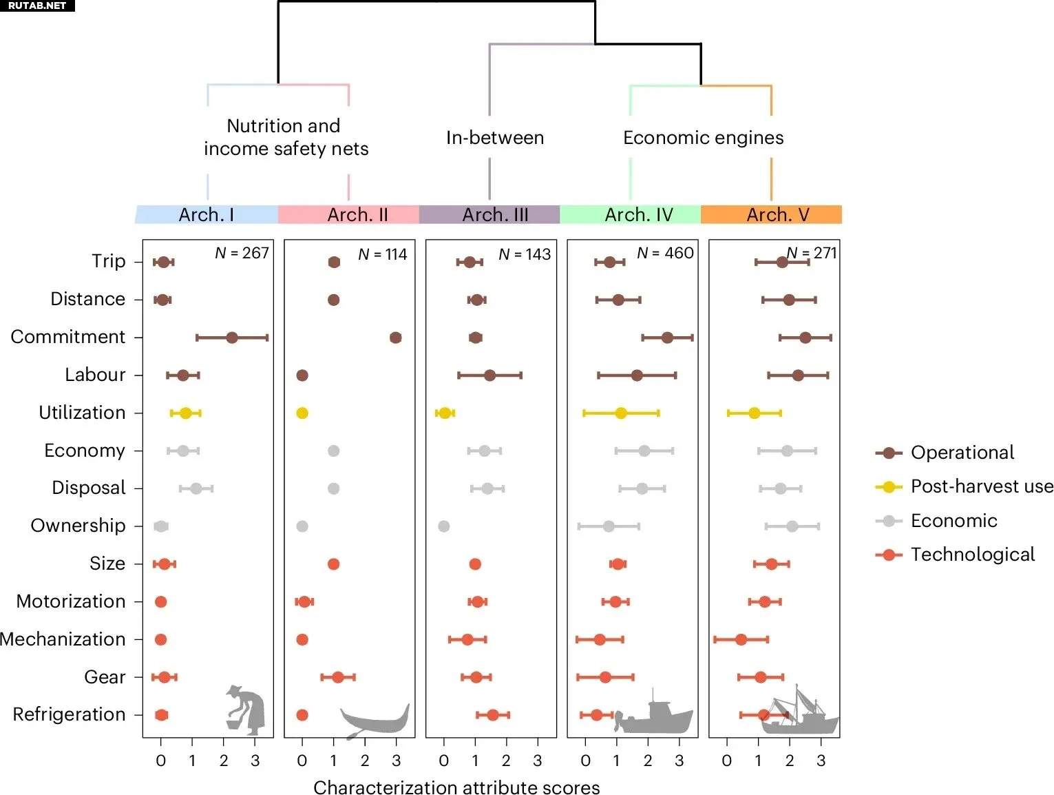
Исследователи идентифицировали пять архетипов малого рыболовства на основе операционных, экономических, технологических и послеуборочных характеристик. Автор: Nature Food (2025). DOI: 10.1038/s43016-025-01237-5
Малые рыболовные хозяйства крайне разнообразны: они используют различные снасти, работают в разных условиях и имеют разный доступ к охлаждению. Одни ориентированы на самообеспечение, другие — на экспорт. Профессор Ксавьер Басурто назвал эту неоднородность причиной трудностей в разработке устойчивой политики.
Вместе с коллегами из Duke University, WorldFish и Продовольственной и сельскохозяйственной организации ООН исследователи проанализировали 1255 морских производителей из 43 стран. Они выделили пять групп на основе 13 параметров, включая моторизацию, расстояние до места лова и использование улова.
Типы варьируются от «социальных сетей безопасности» — низкотехнологичных операций для местного потребления, до «экономических двигателей» — моторизованных флотилий с рефрижераторами, интегрированных в национальную экономику. Ученые подчеркивают, что размер судна — не всегда точный показатель: в некоторых странах небольшие суда работают как промышленный флот.
Классификация поможет правительствам разрабатывать более целенаправленную политику — от поддержки местных общин до программ по энергоэффективности. На потребительском уровне она может лечь в основу гидов по морепродуктам, помогая выбирать продукты с меньшим экологическим следом.
Исследование опубликовано в журнале Nature Food 14 октября 2025 года.
















0 комментариев